2025/12/16- アーマーとダメージ軽減率について【Slot & Dungeons】
きっかけはアーマー値が100を超えたときのこと。自分はてっきりアーマーの数値がそのままダメージ軽減率として表示されているものだと思っていた。つまり、ダメージ軽減率が100%になったと勘違いしていた。調子に乗ってボスの前でボタンを連打していたらあっけなく返り討ちにされてしまったのだ...。
どうやら、アーマーと軽減率は別物らしい。
また、自分のダメージ軽減率についてはゲーム中にアーマーのアイコンにカーソルを合わせれば「現在の軽減率:〇〇%」と表示されるが、相手のダメージ軽減率は表示されないことも最近知った(アーマー値のみ表示される)。
ということで今回はアーマーとダメージ軽減率の対応表のようなものを用意してきたので掲載する。
アーマーと軽減率の表とグラフ
以下、アーマー1~230+αのときのダメージ軽減率を記す。230以降は追記するかもしれない。
| アーマー | ダメージ軽減率 |
|---|---|
| 1 | 1% |
| 2 | 2% |
| 3 | 4% |
| 4 | 5% |
| 5 | 6% |
| 6 | 7% |
| 7 | 9% |
| 8 | 10% |
| 9 | 11% |
| 10 | 12% |
| 11 | 13% |
| 12 | 14% |
| 13 | 15% |
| 14 | 16% |
| 15 | 17% |
| 16 | 18% |
| 17 | 19% |
| 18 | 20% |
| 19 | 21% |
| 20 | 22% |
| 21 | 23% |
| 22 | 23% |
| 23 | 24% |
| 24 | 25% |
| 25 | 26% |
| 26 | 27% |
| 27 | 27% |
| 28 | 28% |
| 29 | 29% |
| 30 | 29% |
| 31 | 30% |
| 32 | 31% |
| 33 | 32% |
| 34 | 32% |
| 35 | 33% |
| 36 | 33% |
| 37 | 34% |
| 38 | 35% |
| 39 | 35% |
| 40 | 36% |
| 41 | 36% |
| 42 | 37% |
| 43 | 38% |
| 44 | 38% |
| 45 | 39% |
| 46 | 39% |
| 47 | 40% |
| 48 | 40% |
| 49 | 41% |
| 50 | 41% |
| 51 | 42% |
| 52 | 42% |
| 53 | 43% |
| 54 | 43% |
| 55 | 43% |
| 56 | 44% |
| 57 | 44% |
| 58 | 45% |
| 59 | 45% |
| 60 | 46% |
| 61 | 46% |
| 62 | 46% |
| 63 | 47% |
| 64 | 47% |
| 65 | 48% |
| 66 | 48% |
| 67 | 48% |
| 68 | 49% |
| 69 | 49% |
| 70 | 49% |
| 71 | 50% |
| 72 | 50% |
| 73 | 51% |
| 74 | 51% |
| 75 | 51% |
| 76 | 52% |
| 77 | 52% |
| 78 | 52% |
| 79 | 53% |
| 80 | 53% |
| 81 | 53% |
| 82 | 53% |
| 83 | 54% |
| 84 | 54% |
| 85 | 54% |
| 86 | 55% |
| 87 | 55% |
| 88 | 55% |
| 89 | 55% |
| 90 | 56% |
| 91 | 56% |
| 92 | 56% |
| 93 | 57% |
| 94 | 57% |
| 95 | 57% |
| 96 | 57% |
| 97 | 58% |
| 98 | 58% |
| 99 | 58% |
| 100 | 58% |
| 101~105 | 59% |
| 106~109 | 60% |
| 110~114 | 61% |
| 115~119 | 62% |
| 120~124 | 63% |
| 125~130 | 64% |
| 131~135 | 65% |
| 136~142 | 66% |
| 143~148 | 67% |
| 149~155 | 68% |
| 156~163 | 69% |
| 164~171 | 70% |
| 172~180 | 71% |
| 181~189 | 72% |
| 190~199 | 73% |
| 200~210 | 74% |
| 211~221 | 75% |
| 222~230 | 76% |
| 242 | 77% |
| 243 | 77% |
| 246 | 77% |
| 413 | 85% |
| 453 | 86% |
| 590 | 89% |
この表は相手に何ダメージ与えることができるかを近似的に求めるのに役に立つはずである。(あくまでも自分の予想というか見解というか、見逃しがなければの話だが、このゲームには相手にダメージを与えるときに、アーマーやコンボなどの目に見える要素以外に、おそらく隠し要素として「上振れ」「下振れ」の乱数を含めてダメージが算出されていると考えられる。12ダメージと計算したものが11になったり、13になったりすることが頻繁にある。正直困る)
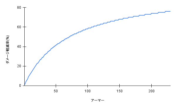
以下に、アーマーとダメージ軽減率のグラフを示す(図1)。最初はアーマー値を少し上げるだけで軽減率が大きく上昇するが、150あたりから極端に効果が薄くなっている。
図1 アーマーとダメージ軽減率の推移
おまけ
1.調査方法
ウォリアーを使用し、海底神殿にてソーダエレメントが落とす炭酸飲料やアシッドスライムの酸、稲妻の斧、突貫工事などを利用して1つずつ調べた。
2.満腹になるとアーマーが上がる
満腹状態だとアーマーが20上がる。ついでに攻撃力も上がる。満腹が解除されると元の数値に戻る。
プロフィール
管理人:みよし
主にゲームについて考えていることを書きます。
マリオカート以外ではローグライク(Slay the Spireなど)やストラテジー(Clash of Clansなど)系統のゲームが好きです。
たまに絵を描いたりしてます。